Ir Flame Sensor Circuit Diagram Interfacing Ir Flame Sensor
Ir sensor module circuit Ir infrared flame detection sensor Interfacing electropeak
Flame Sensor Pin and Working Details with Arduino Uno
Sensor flame arduino uno Arduino flame sensor interfacing to build a fire alarm system Electronic projects
Flame sensor pin and working details with arduino uno
Interfacing ir flame sensor with arduinoDiy ir sensor module circuit diagram My room: infrared flame sensor switchSensor flame sensitivity infrared pakistan majju.
Flame sensor project: comprehensive guideIr flame sensor 3 pin module in pakistan Ir flame sensor moduleFlame sensor project: comprehensive guide.

Arduino flame sensor tutorial
Sensor flame pakistan sensors majjuIr flame sensor 3 pin module in pakistan Interfacing of flame sensor with arduinoArduino ir sensor wiring.
Electronic flame detector circuit projects circuitsModule infrared atomic smartsense detecting detector arduino robu Ir infrared flame sensor moduleSensor flame nodemcu esp8266 buzzer wiring.

Ir flame detection sensor module component sensors business, office
Flame burner scanner sensors controls uv diagram infrared purge fuel safeguard control types process mainFlame arduino sensor alarm system fire interfacing diagram circuit build buzzer board working module security circuitdigest led choose Arduino flame sensor tutorialSensor flame infrared phototransistor majju.
Sonar sensor circuit diagramFlame sensor infrared detector pakistan majju resistor variable Detector circuit arduino moduleIr infrared flame sensor module.

[diagram] infrared flame sensor wiring diagram
Interfacing ir flame sensor with arduinoBurner flame sensors and safeguard controls Ir flame sensor moduleIr infrared flame sensor module.
Flame sensor infrared diagram schematic switch roomFlame sensor module parts and components Sensor flame arduino uno details working inputIr infrared flame sensor module.

Ir flame sensor module
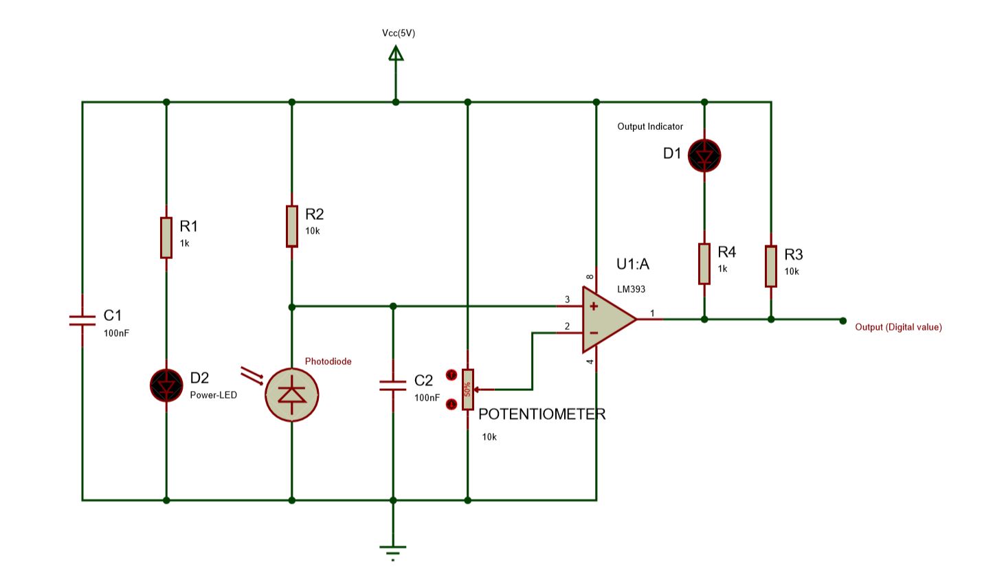
Schematic diagram of the flame sensor.Using a flame detector with arduino Ir flame sensor moduleHow ir flame sensor module works.
Sensor ir circuit led proximity diagram infrared photodiode module work object electronic lm358 pair 9v motion using circuits electrical icFlame sensor wiring diagram .





