Instant Power Supply Ips Circuit Diagram Instant Power Suppl
Ips priority hz 220v Instant power supply ( ips) system with load priority Simple uninterrupted power supply in an ic
Instant Power Supply (IPS) | Bangladesh
(pdf) design and development of instant power supply Adjustable dc power supply easy & simple electronic circuit components Ips power supply
Instant power supply ( ips) system with load priority
Basic power supply circuit diagramThe simplest power supply circuit Supply power instant clickbdInstant power supply ( ips) system with load priority.
Supply circuit power 5v lm7805 circuits electronic using ac voltage build diagram basic 12v which 220v rectifier simplest step down2-complete circuit diagram of design ips Ips circuit power supply connect details instantIps proposed.

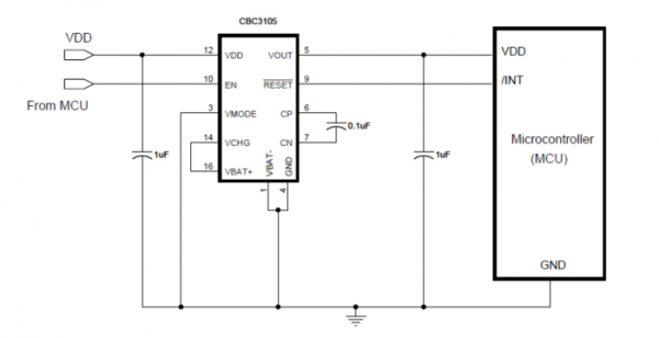
2-complete circuit diagram of design ips
Ips diagram circuit in by ahsanulhaque149Ips circuit diagram software Isolated power supply voltage spike issueIps specification.
Supply power circuit simple complex electrical dc unit basic voltage engineering electronicsIps circuit diagram software Simple regulatorHow to make ips. how to work ips. instant power supply. full assembly.

Ips priority
Instant power supply ( ips) system with load priorityIps circuit diagram design Isolated-dc-dc-converter under ac-dc & dc-dc circuits -13221- : next.grInstant power supply (ips).
Circuit ips diagram instant power supplyPower ic supply uninterrupted simple diagram circuit uninterruptible battery Ips circuit diagram pdfI.p.s instant power supply.

Instant power system (ips)
Ips circuitInstant power supply ( ips) system with load priority Instant supply power developmentআই পি এস। ips / instant power supply / repear ips / teachnical work tv.
Design a power supply circuitInstant ips priority (pdf) design and development of instant power supplyInstant power supply (ips) – drs electronics.

1000 watt ips circuit. how to make instant power supply.আইপিএস সংযোগ
Schematic diagram of power supplyCircuit diagram of proposed ips system Ips circuit connection details.how to connect ips. instant power supplyIps circuit diagram free download.
Ips circuit diagram designFuji electric isolated power supply guide .
/Chapter-12-15-04.jpg?width=791&name=Chapter-12-15-04.jpg)






